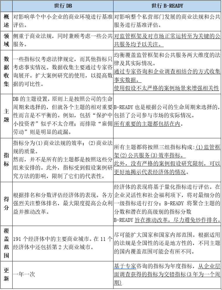
北國咨營商環境事業部致力于國內外營商環境研究,持續追蹤優化營商環境改革動態,發表政策解讀,研究觀點,為政府和研究機構提供參考建議。本篇吸收世界銀行營商環境成熟度評估前沿動態,對標世界銀行營商環境成熟度評估體系,分析北京市在世界銀行營商環境成熟度評估體系下評價可能存在的風險點,并提出相關啟示和建議。 B-READY評估整體情況 Business Ready(簡稱“B-READY”)營商環境成熟度是世界銀行集團的新企業旗艦項目,該項目由發展經濟學全球指標小組負責實施。B-READY對全球各經濟體內私營部門的商業環境進行量化評估,側重于監管框架和公共服務的提供,以及監管框架和公共服務在實踐中結合的效率,也就是便利度。B-READY涵蓋十個主題:市場準入、獲得經營場所、公用基礎設施報裝、勞工、獲取金融服務、國際貿易、納稅、解決商業糾紛、促進市場競爭和破產,按照企業全生命周期及其在市場中的參與程度包括了企業開辦、運營(或擴張)到關閉(或重組)的全過程。每個主題都包含了與營商環境相關的因素,包括數字技術、環境可持續性和性別等方面。 B-READY數據收集來自專家咨詢和企業調查。專家咨詢一年一次,選擇經濟體中最大的商業城市作為調查對象,中國上海市極有可能代表中國成為首批參與專家咨詢調查的城市。每個指標會征求3-5名私營部門研究領域專家的意見。同時,政府部門將被邀請完成B-READY指標問卷,政府問卷將在數據驗證過程中作為參考。如遇到私營部門和政府部門的數據不一致,世行團隊將與私營部門溝通,進一步審查其答案,由私營部門最終決定是否修改答案或者保持答案不變。企業調查為三年一個調查周期,按照不同批次安排,中國將于2025年參與第二批次的調查,覆蓋全國六大區域。 B-READY評估體系的特點及變化 (一)改革性 兼顧單個企業成本和整體社會效益。為解決營商環境單個企業成本與預期社會效率存在差異的問題,B-READY從單個企業辦事的難易程度出發,擴展到從整個私營企業發展的角度去評估營商環境。 兼顧監管負擔和公共服務。為使營業環境的內涵更加豐富全面,B-READY不僅關注企業監管負擔,還關注監管質量和企業生命周期中相關公共服務的提供。 (二)客觀性 兼顧法律信息和事實調查數據。B-READY通過專家咨詢和企業調查獲取數據。監管框架和公共服務兩大支柱運用專家咨詢方法,反映政策辦事效率的第三支柱將通過企業調查方法采集數據。 (三)科學性 實現跨經濟體和跨時間的可比性。為實現不同地區、不同發展階段經濟體的可比性,B-READY以良好實踐作為衡量標準,并以此構建基數來衡量不同經濟體、不同時期的絕對差異。 兼顧不同經濟體的數據可比性和特定經濟體的數據代表性。專家咨詢通過廣泛的參數來衡量企業面臨的營商環境,不再使用狹隘的案例研究,企業調查將采取分層抽樣的方法,從全國范圍選擇具有代表性的企業,涵蓋了不同規模、不同地區、不同經濟性質及不同所有權的企業類型。 表1 世行B-READY與DB體系對比 B-READY評估的時間安排 按照全球每三年一個評價周期,B-READY評估公布了近三年的工作計劃,評估安排如表2所示。 表2 世行B-READY的時間安排 主要指標風險點分析 本文選取B-READY評估體系中企業參與環節最多、重要性最強的四大關鍵指標市場準入、獲得經營場所、市政公用基礎設施、國際貿易,對標B-READY評估體系進行分析,梳理北京市在世行營商環境成熟度評估體系下可能存在的風險點及扣分項,提出仍存在的不足和短板,為下一步北京市參與世行專家咨詢及企業調查奠定基礎。 (一)市場準入:行業限制失分嚴重,內外資存在差異 市場準入是企業進入市場,從事生產經營活動的第一 步。不合理的準入限制和隱性壁壘會提高企業進入市場的 門檻,降低企業進入市場的效率,影響企業公平參與市場競爭的權利。B-READY體系評估市場準入的相關監管政策和制度、公共服務的數字化水平和信息透明度、開辦企業的便利度。相比DB,新加入了監管政策和公共服務,同時擴大被評估對象范圍,包括國內外私營企業。本文將北京市實際與市場準入指標體系充分對標,分析梳理出可能存在的風險點如專欄所示: 市場準入指標風險項 1.監管政策和制度 1.2市場準入監管的限制 *[1]1.2.1存在對國內企業的限制 世行新體系考察是否對國內企業在以下12個行業領域存在限制(銀行保險、衛生保健、零售和旅游、媒體、建筑業、輕工業、電子和電信、運輸業、農業和林業、金融和采礦、石油和天然氣、廢物管理和處置)。根據北京市新增產業的禁止和限制目錄(2022年版)規定,北京市在衛生保健、零售和旅游、媒體、輕工業、電子和電信、運輸業、農業和林業、金融和采礦、廢物管理和處置共9個領域存在行業限制和行業壁壘。 *1.2.2存在對國外企業的限制 世行新體系考察是否對全外資企業在以上12個行業領域存在限制,根據國家外商投資準入負面清單(2021版)規定,我國在衛生保健、媒體、電子和電信、運輸業、農業和林業、金融和采礦共6個領域存在不同程度的準入限制。 2.公共服務的數字化水平和信息透明度 2.2企業開辦服務的協同 *2.2.1企業信息交換 目前,北京市市場準入的管理部門間存在信息壁壘,因此無法自動以電子方式交換企業信息。 * 2.2.3 身份驗證 由于北京市電子簽名、電子印章在部分業務領域中未得到應用,使用不夠順暢,因此企業在網上注冊還未完全實現電子簽名或者其他電子形式的身份認證。 2.3信息的線上可獲得性和信息透明度 *2.3.3企業統計數據:市場準入未涉及性別相關的公開統計數據 3.開辦便利度 *在內外資開辦方面,外資企業與內資企業存在開辦便利性的差異。無法全程網辦,且身份認證、翻譯文件等環節時間長、成本高。 [1] *代表可能存在風險點,下同。 市場準入效率維度的最大變化是在DB基礎上,深化拓展了企業登記注冊涉及的流程,將新注冊企業環節劃分為注冊前、注冊時、注冊后三個階段。注冊前流程包括:公司名稱核準、第三方(公證人、律師、會計師)參與創業、銀行相關的手續、其他準備工作;注冊時流程包括:企業提出申請、在注冊處完成注冊;注冊后流程包括:受益人登記、稅務登記、增值稅/銷售稅登記、雇主和雇員的社保登記、公司信息發布、公司賬簿或會計賬簿登記、設立銀行賬戶、進出口商登記、經營許可證、當地登記、其他。企業登記由原來的“準入”延伸至“準入+準營”,企業實現經營的時間和成本較DB標準會大大增加。 獲得經營場所指標是在辦理建筑許可指標基礎上整合不動產登記、土地權屬管理、不動產租賃等內容后提出的重要指標,覆蓋土地管理、立項用地、工程規劃、施工許可、竣工驗收、不動產登記以及不動產租賃的全流程。獲取經營場所指標包括不動產租賃、登記和城市規劃的法規質量,公共服務質量和信息透明度,以及獲取經營場所的實際便利度三個維度。結合北京現狀,對標發現可能存在的風險點如專欄所示: 獲得經營場所指標風險項 1.不動產租賃、登記和城市規劃的法規質量 *1.2.對財產租賃和所有權的限制 對外企或租賃不動產存在限制性規定。按照國家安全管理有關要求,在項目備案時,需就資金來源進行外資安全審查。 *1.3性別問題 北京市還未出臺相關激勵措施增加女性在財產交易中的代表性。 *1.4建筑法規和環境許可的監管標準 綠色建筑和商業租賃的法律法規體系仍有待完善,國家已經出臺綠色建筑補貼標準,地方在綠色建筑方面缺乏剛性約束。商辦不動產租賃市場監管依據只有上位法原則性規定,缺乏專門性規范及監管實施辦法。 2.公共服務質量和信息透明度 *2.2公共服務的協同性 數據共享和電子證照應用仍有提升空間。目前綠色建筑監管平臺尚未和其他監管部門平臺打通對接,電子證照在業務辦理中的認可度和應用率仍有待提升。 2.3信息透明度 *2.3.2關于財產所有權的性別數據 土地登記處并未按照男女性別所有權收集數據。 *3.獲取經營場所的實際便利度 政府投資類的房建項目審批便利度有待提升 (三)市政公用基礎設施報裝:市政集成報裝存在障礙 市政公用基礎設施報裝指標是指為企業提供水、電、網等公共事業服務的制度保障、可靠性和便利度情況,包括監管質量、可靠性和透明度、監管實施效率三個維度,相比DB獲得電力指標,擴展到供水和互聯網服務,特別增加了安全性、協同性和環境可持續性的相關內容。北京市存在的風險點如專欄所示: 市政公用基礎設施報裝指標風險項 2.可靠性和透明度 2.2市政公用基礎設施服務的透明度 *2.2.5對供電、供水、互聯網市政公用基礎設施進行按性別分類的顧客調查 北京市供電、供水、互聯網市政公用基礎設施未建立按性別分類的顧客調查 2.3市政公用基礎設施服務的協同性 *2.3.1供電、供水、互聯網市政公用基礎設施的協同性 尚未建立統一共享的基礎設施數據庫和地理信息系統。北京市投資項目在線審批監管平臺的市政公用報裝“一站式”服務平臺僅可辦理“一站式”報裝業務,市政過戶需在不動產登記平臺辦理,市政維修、繳費、開具發票、查詢等服務功能需通過各市政企業網站、移動終端、熱線電話等渠道辦理,線上市政服務渠道分散、集成性不足。 3.便利度 *3.1電力便利性 高壓用戶報裝的時間長、費用高。 *3.2供水便利性 涉及外線工程的供水接入時間長,費用高。 (四)國際貿易:監管體系不強,便利度較低 國際貿易指標是營商環境成熟度評估的重要指標之一,開放、透明、可預測、安全及有效的國際貿易環境對于企業來說極其重要。國際貿易指標涵蓋貨物貿易、服務貿易和數字貿易等廣泛領域,包括國際貿易監管質量,促進國際貿易便利化的公共服務質量,進口貨物、出口貨物和城市數字貿易的便利度三個維度。北京市在國際貿易領域存在的具體風險點如專欄所示: 國際貿易指標風險項 1.國際貿易監管質量 1.1.法律框架和充分性 *1.1.1監管政策的確定性和可預測性 (1)北京市著重推進貿易便利化,改革重點是壓縮通關時間、降低通關成本、優化通關服務,國際貿易監管框架較為籠統、模糊,部分細分領域缺乏銜接政策,且監管主體職能要求不明確,執法過程不能覆蓋到隱形環節。 (2)《商品名稱及編碼協調制度的國際公約》(HS公約)執行存在問題。HS編碼和海關監管證件存在不一致性,如企業進口化藥用于獸用,由于HS編碼根據產品性質賦予進口藥品通關單,企業需要拿到藥品注冊證,但在實際情況中,企業很難拿到藥品注冊證,導致進口困難。 1.2.國際貿易監管限制 *1.2.1.技術性非關稅措施 當從任意貿易伙伴進口農產品時,法律要求采取相應的衛生和植物檢疫、熏蒸或消毒檢查、害蟲控制檢查。北京存在出口貨物熏蒸手續復雜情況,是當前面臨的堵點難點問題。 2.促進國際貿易便利化的公共服務水平 2.1.數字和實體基礎設施 2.1.2.電子系統和服務的協同性 *2.1.2.1電子單一貿易窗口 在單一窗口方面,海關、港口卡口系統、檢疫系統等不統一,單一窗口本身貨物查驗、檢驗檢疫等系統不統一,地方單一窗口特色功能與國家系統不統一,各部門業務認定不統一,導致企業在通關申報過程中容易出錯,且跨區域業務受到較大限制。如海關和商檢合并后,流程和系統尚未完全統一,雖然都已納入單一窗口系統,但后臺仍不是一套系統,未達到內部的完全交互,通關效率還有待提升。 *2.1.2.2海關綜合管理系統 關稅系統填報系統和出口退稅填報較為復雜,存在重復報、退稅現場辦,證明材料繁雜等問題。 *2.1.3.貿易基礎設施—機場 當前首都機場在通關放行和物流方面,還存在交接環節等待時間長、紙質單據傳輸信息化程度低、貨物拼箱耗時長、通關放行效率不高等問題。 *3.進口貨物、出口貨物和從事數字貿易的便利度 進出口單證申報要素比較繁瑣,港雜費用較高。 B-READY的啟示和建議 (一)加快梳理完善法規框架 加快梳理制度框架,使其更適應市場實際的變化。一是提升制度框架的集成化水平,持續推進政策的“立改廢釋”,系統梳理各領域政策文件,按照保留、完善、合并、廢止等不同處理方式,對現有政策中的重復內容、過時內容和前后矛盾內容進行全面優化完善,提高政策的精準性和指導性。二是在法律立法過程中,充分考慮商業社會演化的復雜性,預設更多靈活應對的條件。 (二)加強部門間、部門企業間的協同 B-READY框架下的營商環境評估更強調三大支柱的協同,特別是如何在監管框架和公共服務銜接和互動下提升效率,考察企業辦事便利度以及取得的相應社會效益。從營商環境改革的角度,更要強化部門間的協同、部門與企業的協同,實現個體和整體在營商理念上的協調一致,發揮改革的最大效益。 (三)適度優化具有制度性差異的政策 對標世行新體系,大部分監管政策已不存在一般性限制條件,但特殊限制條件仍然存在。比如外商投資負面清單,外商投資企業的審批和備案等問題,多個國家反映均存在不同類型的限制問題。建議探索推進制度型開放經驗,優化部分限制外資企業準入的特殊限制,如調整所有權或股息分配比例,優化外國人身份公證文件、大使館核查等限制條件,降低企業開辦成本,營造有利于所有企業發展的公平競爭的市場環境。 (四)關注可持續、數字化跨領域主題 我國在應用數字化技術、可持續性等跨領域主題存在失分項。一是在營商環境活動中增加可持續要素,如建設可持續城市、保持可持續的消費和生產模式,提高資源效率,促進可持續發展方式。二是為女性參與經濟活動創造有利環境。給予婦女平等獲取經濟資源的權利,以及享有對土地和其他形式財產的所有權和控制權,獲取金融服務、遺產和自然資源,提高女性在經濟活動中的參與度。三是推進數據的互聯互通,增強部門之間數據調用,跨地區、跨部門、跨層級信息共享,解決信息孤島、數據壁壘等問題,實現數據資源使用價值最大化。 (五)強化對B-READY的宣傳 統籌用好各種渠道加強對B-READY的宣傳,尤其對于涉及到新世行指標已經做出改變和完善的制度及公共服務等要進行積極地宣傳、廣泛地培訓,避免專家和企業因不熟悉變化產生評估誤差。加大對潛在受調查對象的主動推送以及宣傳力度,提升政策普及率和知曉度。
